
亲手将鲍威尔推上美联储主席宝座,特朗普为何不能罢免他?事关美元80年霸权根基,一文深度解读→

2025年4月,特朗普对美联储的独立性发起挑战,多次暗示可能将现任美联储主席杰罗姆·鲍威尔(Jerome Powell)免职。值得注意的是,2017年11月,正是特朗普提名鲍威尔出任美联储主席。
太和智库高级研究员、中国现代国际关系研究院前副院长王在邦向《每日经济新闻》记者(简称每经记者)表示,特朗普宣称罢免鲍威尔,迅速向市场传递一个美元要“完蛋”的信号,引起金融市场恐慌。美联储丧失独立性是推倒美元霸权的第一张多米诺骨牌,相当于投向美元信用的一枚核弹。若以1944年布雷顿森林体系为标志,美元霸权已经存在80年之久。
美联储的独立性自1913年成立以来便是美国金融体系的核心原则,若特朗普强行罢免鲍威尔,将首次打破这一百年传统,使美联储沦为政治工具,削弱其专业性和公信力。
1
独立性是美联储的立身之本
4月17日,特朗普称鲍威尔“玩弄政治”“越早走人越好”,并放言“如果我想让他走人,他很快就得走”。
4月21日,特朗普还称鲍威尔是“太迟先生”“一个大失败者”,并警告称,如果鲍威尔不马上降息,美国经济将出现放缓。
美国总统和美联储主席的冲突,并不是今天才存在的,而是从美联储创立之初就根植在政府和美联储之间。
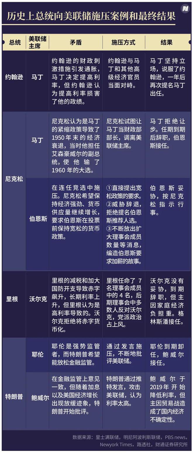
图为历史上总统向美联储施压案例和最终结果
20世纪初,美国是全球唯一一个没有中央银行的金融大国。当时,美国金融市场野蛮生长,市场充斥着各种乱象,金融体系像一艘没有舵手的巨轮,时常在风暴中飘摇。
1907年,美国第一次金融危机爆发,银行和信托公司出现了很多挤兑事件。随着大量州、地方银行和企业纷纷倒闭,恐慌蔓延到了整个国家。当时美国的银行虽然拥有大量的现金储备,但是这些储备分散在全国几千家银行的金库。在金融危机期间,这些现金都被冻结,导致无法用这些现金来缓解危机,整个金融市场的流动性一下子就枯竭了,直到JP摩根和洛克菲勒自掏腰包为几大主要银行注资兜底,才使得恐慌停了下来。
面对1907年恐慌带来的混乱和痛苦,美国国会经过数年的激烈辩论和利益博弈,一个独特的方案应运而生:既要防止权力过度集中于华盛顿的政治精英,又要避免华尔街金融巨头的完全掌控。1913年12月23日,时任美国总统伍德罗·威尔逊签署了《联邦储备法案》,标志着美联储的正式诞生。
中欧国际工商学院教授、中国首席经济学家论坛研究院院长盛松成向每经记者表示,美联储的独特之处就是它既不属于政府也不属于私人,是一个完全独立的机构,同时它也是世界上最复杂的中央银行。
据盛松成教授介绍,美联储实际上是由12个地区性的联储加上联邦储备委员会组合而成的。这12个地区性联储法律上属于非营利性私营组织,由会员银行(私营商业银行)持股,但股东不享有传统企业控制权和一般意义上的分红权。而联邦储备委员会位于华盛顿,从国会获得授权,履行货币政策制定、金融监管等公共职责,7名理事由总统提名并经参议院批准,直接对国会负责。
货币政策如何商讨
美联储的资金有一部分就是来源于这些商业银行在美联储中存入的准备金。但是这些商业银行对于美联储主席任命、货币政策等事务没有决定权,这就避免了华尔街金融巨头对于美联储的操控。
美联储委员会理事任命流程
盛松成教授补充道:“美联储主席的任期和总统的任期是错开的,比如鲍威尔的本届任期,就是在拜登任期的中期到特朗普这一任的中期,这就能避免美联储受到总统的操控。”
现任美联储委员会成员任期到期时间
同时,美联储资金的独立性又保证了政府无法通过拨款等手段来干预美联储。甚至美国国会下属的审计单位美国政府问责署对美联储的审计都是有限的。美联储2012年8月开始公布的每季财报,现在依然未经过审计。
随着历史的发展,美联储的法定目标也逐渐清晰化和扩展。如今,人们通常将美联储的核心使命概括为“双重使命”:
1.维持物价稳定:将通货膨胀控制在一个较低且稳定的水平(通常目标是2%左右)。
2.促进充分就业:努力使经济运行在尽可能接近充分就业的状态。
为保证这两个目标,美联储有时会牺牲短期的经济增长来换取长期金融环境的稳定性。之前一系列复杂的设计都是为了确保货币政策不受政治干预和维护公众信心。
2
美联储独立性是美元信用的基石
但由于特朗普向美联储施压,甚至威胁罢免鲍威尔,市场对美元的信心开始动摇。自1月20日(特朗普重返白宫)至4月25日,美元指数已下跌约9%,可能创下1973年以来美国总统任期前百天内最差纪录。
特朗普重返白宫以来,美元指数暴跌
近几十年来,总统上任的头100天,美元一直走强,从1973年尼克松开始第二任期到2021年拜登上任,美元平均回报率接近0.9%。
目前,包括对冲基金和资产管理公司在内的投机交易员都在做空美元。根据美国商品期货交易委员会(CFTC)的数据,这些投机交易员持有的美元空头仓位创下了2024年10月以来的最高纪录,截至4月15日当周,美元空头仓位总额约为100亿美元。
美联储独立性是美元信用的基石。
四川大学国际经济学教授、美国Fulbright(富布赖特项目,世界上规模最大、声誉最高的国际交流计划)研究学者龚秀国在接受每经记者采访时表示,美元的信用和美元的国际地位,跟美联储的独立性有很大关系,它正是依靠独立制定和执行货币政策,把美元信用和美元在国际货币中的霸权地位支撑起来。所以,美联储的独立性对美元在国际上维持强势的地位是密不可分的。
BMO全球资产管理公司董事总经理比潘·拉伊也表示:“美元的普遍性及其在国际贸易和金融中的地位,源于人们对美联储的信任。现在呢?美元地位的下降迹象明显,表明全球资产配置趋势正在发生变化,不利于美元。我们感觉这是一种结构性转变。”
龚秀国表示,美联储作为美国的中央银行,美元作为全球的储备货币,如果美联储的独立性慢慢丧失,或者丧失一部分,都会对美元信用和美元地位造成冲击。
3
政府干预美联储
金融市场用脚投票
盛松成表示,不管政府对美联储的干预是否会成功,它都会对美国国内的经济,甚至是全球金融市场的稳定性造成冲击。
美元的货币基础就在于信心和信任,而政府的干预就是在动摇这种信任。市场喜欢确定的东西,而特朗普的行为显著增强了不确定性。
加州大学伯克利分校教授巴里·艾肯格林最近在文章中写道,1971年布雷顿森林体系(与美元挂钩的汇率体系)崩溃,美元的全球中心地位依然屹立不倒,这得益于独立的美联储、美国及其合作伙伴致力于维护的开放世界贸易体系,以及坚如磐石的地缘政治联盟。
特朗普只用了几个月的时间就削弱甚至摧毁了这些关系和互惠互利。特朗普及其任命的官员们,对近一个世纪以来美元主导地位所赖以建立的价值观和制度本身提出了质疑。
穆迪分析公司首席经济学家马克·赞迪表示:“一般来说,当投资者对正在发生的事情感到紧张和恐惧时,他们就会涌向安全的美国国债市场,资本流入美国经济,美元升值。”
但这次不一样。投资者撤资,美元跌至2022年以来的最低水平。美国国债也不再那么安全,与美元同时下跌,如果投资者认为美联储的决策是出于政治动机,这种趋势将会持续下去。
一旦美联储失去独立性,期限溢价预计将大幅上行
“这真是一场灾难。这不仅会给我们带来通货膨胀,还会让美国失去在国际金融市场上的地位,”杜克大学经济学教授艾伦·米德说,“我们从未经历过这样的事情。”
IMF(国际货币基金组织)2024年的一份研究表明,央行独立性越高,抗击通胀的结果就越好。
而通胀恰恰是美联储不能容忍的事情,这也正是鲍威尔与特朗普冲突的来源。
太和智库高级研究员、中国现代国际关系研究院前副院长王在邦认为,美联储首先关注的是美元地位,因为只有美元坚挺,美联储股东才能财富增值。在此前提下,美联储才关注美国经济增长和通胀水平。美联储政策的独立性是美联储股东利益的体现和要求。
特朗普强烈要求美联储降息来促进经济增长,但流动性太多必然导致通胀和美元贬值。因此,特朗普欲罢免鲍威尔,迅速向市场传递一个美元要“完蛋”的信号,引起金融市场恐慌。美联储丧失独立性是推倒美元霸权的第一张多米诺骨牌,相当于投向美元信用的一枚核弹。
4
特朗普“干预”美联储的经济动机
从经济角度来说,美国高达36万亿美元的债务是悬在美国总统头上的炸弹。特朗普逼迫鲍威尔降息(不降息就下台)的原因之一,就是他不想这枚"炸弹"在他的任内爆炸。
图为美国国债规模
法国外贸银行亚太区首席经济学家、布鲁盖尔高级研究员Alicia Garcia Herrero在接受每经记者采访时表示,特朗普希望通过新任美联储主席来降低短期利率,并让银行购买美国国债,甚至让美联储直接购买。
龚秀国也表示,美国政府目前面临的最大问题就是债务不可持续。美国债务超过36万亿美元,每年光利息就是1万多亿美元,相当于每天就是30亿美金的利息支出。与之对比,美国一年国防开支才七八千亿美元。但美联储现在并不能像拜登时期那样大量买债,因为买债只能大量发货币,实际上就导致通胀居高不下。美联储的第一目标是保持物价稳定,并尽可能保持低失业率,尤其物价是美联储最主要、最核心的目标。
图为美国国债净利息
Alicia Garcia Herrero解释道。政府利用美联储来降低美国债务的融资成本,这基本上就是支持额外的财政刺激。
5
特朗普“干预”美联储的政治动机
除了债务问题,盛松成表示,鲍威尔和特朗普之间的冲突不仅是一个经济问题,更是一个政治问题。
通常,受到选举周期的强烈影响,政治家们有强大的动力在下一次选举前,展现靓丽的经济成绩单。
盛松成表示:“特朗普最关心的是什么呢?是整个经济发展。他要关心失业率、就业率。如果经济不好,失业率很高,你说让老百姓怎么选你?”
明年,美国将会进行中期选举(涉及国会换届选举和部分州长选举),这才是特朗普关心的地方。盛松成认为,特朗普并不希望经济的衰退影响他在“铁锈带”的票仓。
而美联储的“双重使命”要求同时关注就业和通胀。但在实际操作中,尤其是在面临通胀压力时,维护物价稳定的职责往往迫使其采取与政府短期增长愿望相悖的行动。当通胀抬头时,美联储的首要任务通常会转向控制通胀,这可能需要给经济“降温”。
盛松成进一步解释道:“特朗普认为,美国三月份的通胀数据并不差,CPI在降温,失业率在下降。这个时候降息可以部分对冲掉他关税政策对经济带来的影响。”
通常来看,降息确实会在一定程度上帮助美国经济。消费者和企业信心正在下降,因为经济衰退通常需要更多降息。但如今并不是通常情况,关税推高了物价。一些预测人士表示,到今年年底,通胀率可能达到年率4%。
鲍威尔在芝加哥经济俱乐部的活动上表示,美联储准备观察特朗普的政策变化(包括新的贸易关税)将如何影响美国经济,然后再进一步调整利率。
6
鲍威尔会服软?
那么,鲍威尔是否有可能因为日益严重的政治压力降息呢?毕竟,美联储内部已经有理事表态考虑降息了。当地时间4月24日,美联储理事克里斯托弗·沃勒(Christopher Waller)表示,如果特朗普政府恢复激进的关税水平,美国企业可能会加大裁员力度,如果失业率显著上升,他将支持美联储降息。
但盛松成告诉每经记者,鲍威尔大概率会坚守底线,因为之前有两任美联储主席给了鲍威尔很好的历史教训和经验,分别是“声名狼藉”的伯恩斯和被誉为“史上最好美联储主席”的沃尔克。
美总统倾向于再次任命前任的美联储主席
1970年,经济学家阿瑟·伯恩斯在一片期待中接任美联储主席。他头顶着哥伦比亚大学教授、艾森豪威尔总统经济顾问委员会主席的光环,学识渊博,经验丰富。然而,他上任之时,正值理查德·尼克松总统谋求连任的关键时期。
尼克松将1972年的连任视为压倒一切的目标。他需要繁荣的经济数据来装点门面,而高利率和紧缩的货币政策显然是政治上的毒药。据后来的历史记录和回忆录揭示,尼克松对伯恩斯施加了巨大的、几乎是赤裸裸的政治压力。白宫的电话、私下的会晤,甚至可能是不加掩饰的威胁,都在传递一个明确的信息:保持低利率,刺激经济,不惜一切代价确保选举胜利。
但当时美国经济已经陷入了滞胀困境,失业率达6.1%,通胀率突破5.8%。伯恩斯是一位传统的经济学家,他深知货币政策独立性的重要,也明白放任通胀的长期危害。但他最后还是没有顶住尼克松的压力开始了降息,美国联邦基金利率从1971年初的5%降到了年末的3.5%,M1货币供应量增速达到了二战后的峰值8.4%。降息带来的短暂繁荣,使尼克松以压倒性优势赢得连任。
但潘多拉的魔盒已被打开。宽松的货币政策如同火上浇油,叠加随后的石油危机冲击,美国的通货膨胀彻底失控,CPI(消费者价格指数)年增长率在七十年代后期飙升至两位数。公众对政府和央行的信任跌至冰点,人们的生活成本急剧上升,经济陷入了更深的“滞胀”泥潭。1973年,美国通胀率就达到了8.8%,1974年更高达12.3%。
1979年夏天,美国经济已是千疮百孔,通胀率接近14%,美元在国际上摇摇欲坠,整个国家弥漫着失败和沮丧的情绪。这时,保罗·沃尔克走马上任了。
沃尔克上任美联储主席伊始,就面临着一个烂摊子和几乎不可能完成的任务:如何在不彻底摧毁经济的情况下,驯服狂暴的通胀猛兽?他深知,温和的疗法已经无效,唯有下猛药。
1979年10月6日,星期六晚上,沃尔克召集联邦公开市场委员会(FOMC)紧急会议,推出了震惊市场的政策转变。美联储宣布,将政策重心从直接控制联邦基金利率转向控制货币供应量,并允许利率根据市场供求自由浮动。这实际上意味着,为了抽干泛滥的流动性,美联储准备容忍利率飙升到任何必要的水平。
接下来的两年多时间里,是美国经济经历的“沃尔克冲击”和痛苦的“沃尔克衰退”。联邦基金利率一度冲破20%的历史高点!高利率扼杀了企业的投资意愿,重创了房地产和汽车等利率敏感行业。失业率飙升至10%以上,农场主因无法偿还贷款而破产,建筑工人失业,汽车经销商门可罗雀。
沃尔克和他领导下的美联储承受了来自四面八方的巨大压力:卡特政府后期和里根政府初期,白宫和国会都对高利率带来的经济衰退忧心忡忡,要求放松政策的呼声不断。议员们在听证会上愤怒地质问沃尔克。众议员亨利·冈萨雷斯威胁要弹劾沃尔克:“突破良心底线,让高利贷行为合法化。”
而美国的农民甚至开着拖拉机到华盛顿抗议,建筑商把滞销房屋的钥匙和木材寄到美联储。沃尔克本人甚至收到了死亡威胁,需要配备随身保镖。
面对排山倒海的压力,沃尔克展现了惊人的决心和毅力。他顶住了所有的指责和哀求,坚持认为短期的痛苦是治愈长期通胀顽疾必须付出的代价。他反复强调,只有恢复物价稳定,才能重建公众对经济的信心,为未来的可持续增长奠定基础。
沃尔克的铁腕政策最终取得了成功。到1983年,美国的通货膨胀率已从两位数降至4%以下。虽然代价是美国经历了二战后最严重的一次经济衰退,但通胀这头猛兽终于被关进了笼子。美国经济的信誉得以重建,并为美国之后20年的低通胀、高增长时代打下了基础。
盛松成认为,鲍威尔应当不愿意留下和伯恩斯一样的骂名,他更希望成为像沃尔克一样的人。盛松成向记者调侃道:“鲍威尔是一个很倔的人,你解雇我就解雇我,反正明年五月就到期了,早走也不是什么坏事。”
7
经济衰退的替罪羊
既然特朗普如此看重中期选举,而鲍威尔又没有妥协的可能性,那为什么特朗普后来的态度又突然180度大转弯,不打算解雇这个不听话的美联储主席了呢?
麦格理策略师蒂埃里·维兹曼和加雷斯·贝里在最近的报告中表示:“特朗普不会解雇鲍威尔的最佳理由是,特朗普需要鲍威尔作为‘陪衬’——一个可以承担经济放缓责任的人。如果美联储大幅下调利率,特朗普除了自己的政策议程之外,几乎没有理由来解释经济衰退。”
著名财经记者Brett Arends表示,特朗普不会停手,因为他需要一个替罪羊,需要一个人去承担他所造成的经济失败。所以对鲍威尔的攻击还会继续进行,但他可能不会再试图解雇鲍威尔。
Arends认为,特朗普很难责怪政府中的任何人,因为所有官员都是他任命的。他不能责怪众议院和参议院,因为这两个地方都由他的政党控制。他也不能责怪最高法院,因为最高法院明显由保守派占多数。他也不能真的责怪外国,否则会显得软弱。毕竟,他宣布对外国发动贸易战才几周时间。
特朗普需要一个明确的敌人为经济衰退负责,那就是鲍威尔。
特朗普正在炮制一种说法:经济中发生的任何糟糕情况都是美联储和鲍威尔的错,而不是总统关税政策给市场和经济带来的混乱。
策划|蒲付强
记者|岳楚鹏 郑雨航
编辑|金冥羽 易启江 王嘉琦 杜恒峰
责任编辑:李曦_NN2587